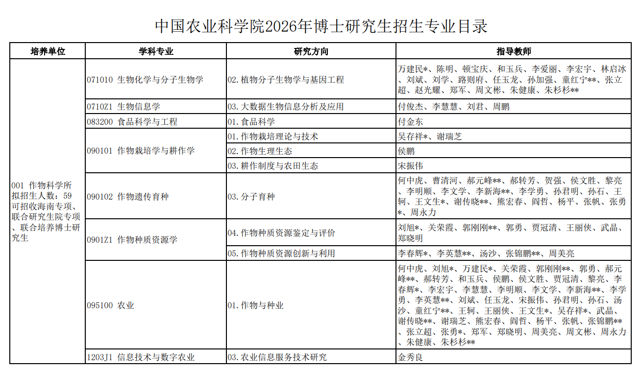
中国农业科学院作物科学研究所是2003年由原作物育种栽培研究所、作物品种资源研究所和原子能利用研究所的作物育种部分,经战略重组成立的国家级作物科学专业研究所,以作物种质资源、分子生物学、遗传育种和栽培耕作为主要研究领域的国家非营利性、社会公益性研究机构,是我国作物科学领域的创新中心,国际合作中心和人才培养基地。2013年,作科所入选中国农业科学院科技创新工程第一批试点研究所。在中国农业科学院2012-2024年研究所评价中,作科所连续十三年荣获全院发展实力排名第一、总体得分排名第一的好成绩。作科所牵头的中国农业科学院作物学学科在全国学科评估中成绩优异。作为国家级农业科研单位,拥有两院院士4人、国家级人才计划入选者54人次、产业技术体系首席6人、院级人才计划45人。何梁何利基金科学与技术进步奖获得者3人、中华农业英才奖获得者1人、中国青年科技奖获得者3人。博士生导师92人,硕士生导师105人,本次招生涉及作物种质资源学、作物遗传育种、作物栽培学与耕作学、生物化学与分子生物学、生物信息学、食品科学与工程、信息技术与数字农业、农业等专业领域。
现将我所2026年博士研究生招生目录公布如下,欢迎同学们踊跃报考!

注意事项:
1. 本目录拟招生人数仅供参考,最终招生人数以研究生院正式下达研究所2026年博士招生计划为准;
2. 姓名带*的导师为2026年硕博连读生推荐(非拟录取)的拟接收导师,带**的导师为2026年拟录取直博生的接收导师;
3. (0832)食品科学与工程博士学术学位授权点与(0951)农业博士专业学位授权点,2026年均按照一级学科/学位类别进行招生,一级学科/学位类别下设研究方向。在博士报名系统中,根据不同的研究方向,需选择对应的专业(领域)进行报名,详见招生简章;
4. 2026年中国农业科学院普通招考博士研究生实行“申请-考核制”,首次网上报名时间为为2025年12月11日—2026年1月25日(网报系统入口:http://adm.gscaas.net.cn/sign_up/bsbm/index.aspx ,点击“普通招考报名”)。报考条件、报名程序、招生类别、学制学费、奖助体系、考核录取等请参考中国农业科学院2026年博士研究生招生章程(https://gs.caas.cn/zsgz/bszs/c7dc5f89467045c9aa957e8cbc221ad2.htm );
5. 关于报考条件、报名程序等问题可咨询中国农业科学院研究生院招生办公室(010-82106766,62162692),关于导师信息、考核录取等问题可咨询作科所科研管理处(010-82105813);
6. 中国农业科学院研究生院招生微信公众号:yzb_caas(中国农科院研招办),作物科学研究所微信公众号:ICS-CAAS(中国农科院作科所)。