-
作科所开展青年科学家赴南繁调研交流活动4月3-4日,作科所40余名青年赴海南三亚开展南繁工作调研和座谈交流活动,实地调研了作科所海南试验基地、国家野生稻种质资源圃、国家南繁作物表型研究设施和种业创新中心等,了解了南繁科研工作开展情况,深入...2023.04.10
-
作科所召开国家重点研发计划“主要农作物种质定向诱变技术”项目工作推进会3月25日,由中国农业科学院作物科学研究所牵头的国家重点研发计划项目“主要农作物种质定向诱变技术”工作推进会在北京召开。科技部中国农村技术开发中心副主任张松梅、项目专员戴翊超、项目流动专员满建国,专项...2023.03.28
-
作科所与新疆伊犁州农业科学研究所签订战略合作协议3月21日,新疆伊犁州农业科学研究所来我所开展调研交流,就进一步加强优势互补、深化全面合作进行研讨,并签订战略合作协议。伊犁州农科所党委书记郭峰,党委委员、办公室主任吴海涛,水稻研究室主任任磊,作物耕...2023.03.22
-
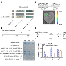
作科所发现小麦绿色革命蛋白磷酸化调控机制3月22日,中国农业科学院作物科学研究所小麦基因资源发掘与利用创新团队克隆了小麦矮秆基因GSK3,并揭示了该基因通过编码蛋白激酶磷酸化小麦绿色革命蛋白Rht-B1b来降低株高的分子机制,为小麦株型遗传...2023.03.22
-
作科所总结国家重点研发计划项目“小麦优异种质资源精准鉴定”2022年度工作3月7日,由中国农业科学院作物科学研究所牵头的国家重点研发计划项目“小麦优异种质资源精准鉴定”2022年度工作总结会在江苏南京召开。项目专家组专家、中国工程院院士刘旭研究员,四川农业大学副校长刘登才教...2023.03.22
-
作科所组织职能部门及支撑单元工作研讨3月10日,作科所组织召开职能部门及支撑单元工作汇报及研讨会,会议旨在全面掌握相关部门工作开展及履职尽责情况,就存在问题和解决方案进行探讨,进一步提升职能部门管理效能、发挥好支撑平台作用。所党委书记刘...2023.03.15
-
作科所推进与大北农玉米育种联合攻关项目3月9日,中国农业科学院作物科学研究所与大北农集团北京丰度高科玉米联合攻关育种项目年度总结与规划会在作科所举行。大北农创种科技副总裁、丰度高科总经理王石,丰度高科副总经理、丰度高科研究院院长秦琪中,作...2023.03.15



